在线客服系统

2026年3月18-21日
国家会展中心(天津)

距离大会开幕还有:

“政策+产业” 第22届天津工博会——自动化展 中国“智能制造”发展加速器!

发表时间:2025-05-24 11:09

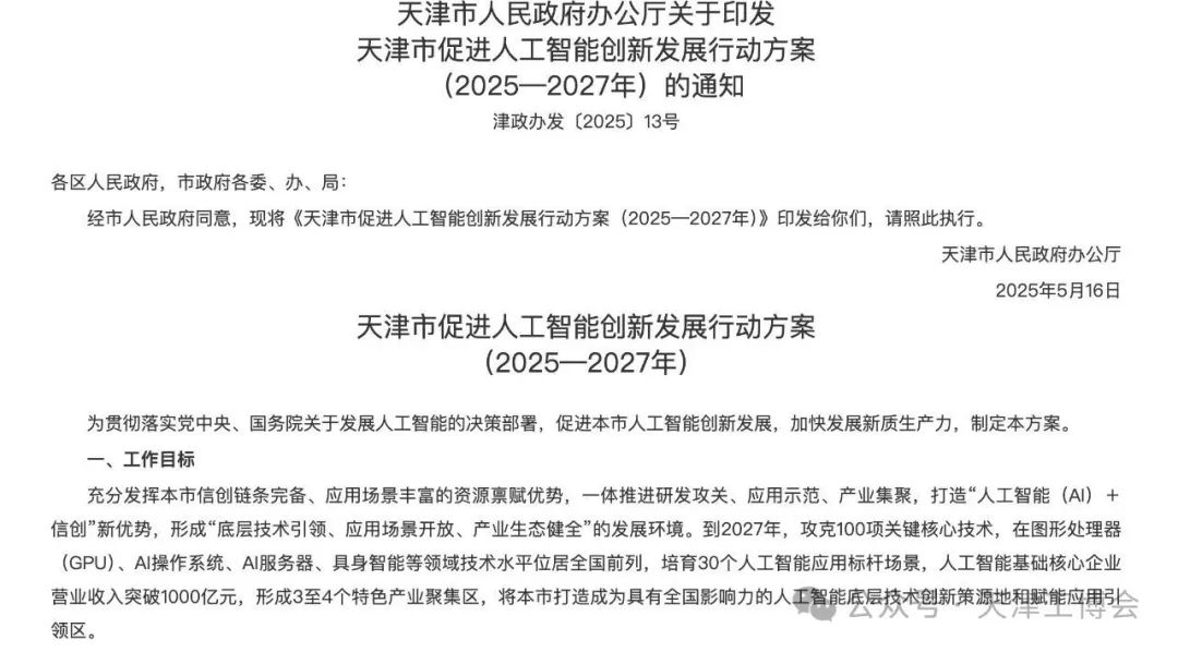
5月17日,天津市人民政府办公厅发布关于印发《天津市促进人工智能创新发展行动方案(2025—2027年)》(以下简称《方案》)的通知。

图片

《方案》表示,要充分发挥天津市信创链条完备、应用场景丰富的资源禀赋优势,一体推进研发攻关、应用示范、产业集聚打造“人工智能(AI)+信创”新优势,形成“底层技术引领、应用场景开放、产业生态健全”的发展环境。

图片

近年来,天津作为中国北方工业重镇,依托雄厚的制造业基础,正加速人工智能与实体经济的深度融合,2024年天津智能科技产业总规模达到5200亿元,同比增长18.5%,增速高于全国平均水平3个百分点。其中,工业智能化成为**增长点,智能工厂解决方案市场增速超25%。从技术趋势看,AI大模型工业化应用加速,行业专用模型开发成本将降低70%。

在政策与产业的双重驱动下

天津工博会—自动化展必将成为

中国“智能制造”发展加速器

图片

国家商务部批准的天津工博会自创办以来,始终致力于推动中国制造业的转型升级。作为中国北方地区规模大、影响力广的工业盛会之一,天津工博会不仅是展示*新工业技术和产品的平台,更是推动产业与科技深度融合的重要桥梁。作为天津工博会核心子展之一,第21届天津工博会——自动化展吸引了西门子、亚德客、施耐德、正泰、康耐视、海康威视、米思米、大族、嘉泰、隆信、管力、重望等国内外知名品牌同场较量!现场的“未来工厂”模拟生产实现了从“源头—成品”的全程自动化!天津工博会——自动化展正逐步成为中国“智能制造”发展加速器!



图片
图片
图片
图片



“政策+产业”的双重驱动下,第22届天津工博会-自动化展 乘胜追击!将于2026年3月18-21日在国家会展中心(天津)盛大启幕!展出面积近100,000平方米,创新聚焦智能制造、绿色制造等前沿领域,涵盖自动化、连接、传动及控制、传输物流、监测、工业互联网等行业领先技术,汇聚全球顶尖企业、上市公司、行业龙头等近千家家企业参展参会,专业观众规模预计将突破9.6万人次。

图片

现启动全球买家邀请计划,利用50余万条买家数据库,为参展企业的“一对一”买家邀约服务提供数据支持。深入80余个城市产业市场及全国产业腹地,实现中国高端工业制造市场全覆盖,保障参展商现场交易、获客的效果;线上宣传,覆盖腾讯、百度、头条、抖音等新媒体全平台宣传资源,同步启动线上采购供需平台,360度全维度广告覆盖,确保采购买家的精准邀约,助力展商达成交易

图片


第22届天津工博会-自动化展

现火热招展中!

图片


天津工博会(CIEX)

主办单位
组织机构
联系方式
天津振威国际会展集团股份有限公司
地址:天津经济技术开发区达尚路10号振威展览4楼
电话:18222358455
传真:+86-022-6622 4099
邮箱:568380261@qq.com

中国机械工业联合会

振威国际会展集团


天津振威国际会展集团股份有限公司


版权所有 © 工博会,机器人展,自动化展,智能泵阀展,铸造与压铸展,焊接与切割展,电子展,人工智能展,机床展 严禁抄袭 ICP备案:津ICP备09007671号-22